9. Maintainer script flowcharts
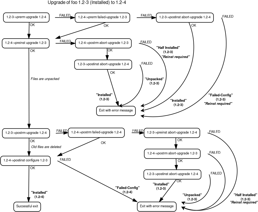
The flowcharts [1] included in this appendix use the following conventions:
maintainer scripts and their arguments are within boxes;
actions carried out external to the scripts are in italics; and
the
dpkgstatus of the package at the end of the run are in bold type.
Installing a package that was not previously installed
Installing a package that was previously removed, but not purged
Upgrading a package
Removing a package
Purging a package previously removed
Removing and purging a package